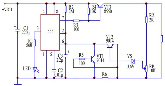
本方案采用 555 時基電路的過電壓、過電流保護電路本電路是一個通過 555 時基電路來對負載進行過電壓、過電流的保護功能。
電路工作原理如下圖所示。


在負載正常工作時,電源 VDD、三極管 VT3、負載和電阻器 R6 形成回路,電源對負載進行供電。當負載上出現過電流現象時,負載電流的增加使得電阻器 R6 上的電位增加到0.65—0.7V 時,電阻器 R6 上增加的電位加到了三極管 VT1 的基極使得 VT1 導通。此時,555時基電路的 6 腳、2 腳得到一個低電平,555 時基電路立刻置位,3 腳輸出高電平,發光二極管 LED 點亮,同時,555 時基電路內的放電管截止,即 7 腳懸空,三極管 VT3 截止,電源和負載斷開。電源和負載斷開后,電源通過電阻器 R2 對電容器 C3 進行充電,當電容器C3兩端的電壓升到 2/3VDD 時,555 時基電路再次復位,三極管 VT3 導通,VT1、VT2 截止,電源重新加在負載兩端,如果還處于過載電流情況下,將重復上述過程,直到負載上電流下降到正常值為止。從而達到了電路對負載的過電流保護作用。
若負載上的電壓過載了,負載上的過電壓加到電阻器 R2 和可變電阻器 RP 上,使得穩壓管 VS 正極的電位增加,導致穩壓管擊穿,使得三極管 VT2 導通,555 時基電路將處于置位狀態,同樣使得三極管 VT3 截止,達到了過壓保護的作用。
在元器件的選擇上,555 電路選用 NE555、μA555、SL555 等時基集成電路; 三極管 VT1、VT2 選用 9014型硅 NPN 中功率三極管,三極管 VT3 選用 8550 型硅 PNP 中功率三極管,要求電流放大系數β≥100; LED 選用φ5mm 紅色發光二極管。R1—R6 選用 RTX—1/4w 型碳膜電阻器;RP可用 WSW型有機實心微調可變電阻器;C2 選用 CT1型瓷介電容器;C1、C3 選用 CD11—25V型的電解電容器;VS 選用 3.6V、1W 的 2CW105 硅穩壓二極管。
另外,本電路在使用時可以通過調節電阻器 R6 的大小來控制過電流的大小,其中 R6 和最小過載電流 IS 大小關系可以用公式 R6=(0.65~0.7)V/IS估算。同時通過調節可變電阻器 RP的大小能夠設置過電壓的大小。
烜芯微專業制造二極管,三極管,MOS管,橋堆等20年,工廠直銷省20%,4000家電路電器生產企業選用,專業的工程師幫您穩定好每一批產品,如果您有遇到什么需要幫助解決的,可以點擊右邊的工程師,或者點擊銷售經理給您精準的報價以及產品介紹
烜芯微專業制造二極管,三極管,MOS管,橋堆等20年,工廠直銷省20%,4000家電路電器生產企業選用,專業的工程師幫您穩定好每一批產品,如果您有遇到什么需要幫助解決的,可以點擊右邊的工程師,或者點擊銷售經理給您精準的報價以及產品介紹

