運放電流檢測,檢測方式有高端檢測和低端檢測兩種運放電路。
高端運放電流檢測
優點:可以檢測區分負載是否短路
無地電平干擾
缺點:共模電壓高,使用非專用分立器件設計較復雜、成本高、面積大
低端運放電流檢測
優點:共模電壓低,可以使用低成本的普通運算放大器
缺點:檢流電阻引入地電平干擾,電流越大地電位干擾越明顯,有時甚至會影響負載
舉一個例子,LMV321芯片,我們對負載進行取樣,使用datasheet數據手冊查找此芯片數據手冊。

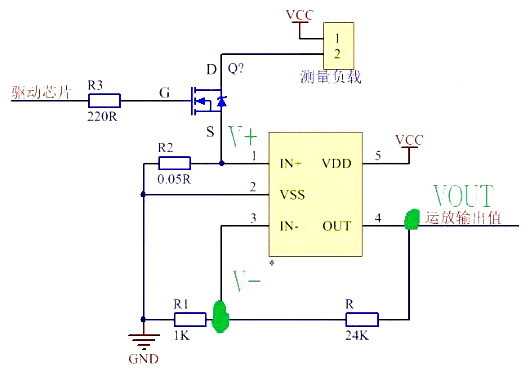
運放電流檢測電路

此處是低端電流取樣檢測,根據運放的虛短和虛短的原則,V-=V+;有(Vout-V-)/R=V-/R1; 這里整理公式:VOUT=V+*(R+R1)/R1.
然后我們算V+=mos流過電阻電流*R2 ,整理公式:mos流過電流電阻電流=V+/R2=VOUT*R1/(R+R1)/R2。

這里高端電流采樣,根據虛短虛短關系列出關系式:(VOUT-V)R06-=(V-V)/R05,V+/R02=(VCC-V+)/R03,注意R06=R02,R05=R03,這里對稱,V-VCC=采樣電流I*R04。
整理最后一項公式得出采樣電流I=VOUT*R05/(R06+R04).
〈烜芯微/XXW〉專業制造二極管,三極管,MOS管,橋堆等,20年,工廠直銷省20%,上萬家電路電器生產企業選用,專業的工程師幫您穩定好每一批產品,如果您有遇到什么需要幫助解決的,可以直接聯系下方的聯系號碼或加QQ/微信,由我們的銷售經理給您精準的報價以及產品介紹
聯系號碼:18923864027(同微信)
QQ:709211280

